各单位:
为帮助教师积极应对数字化、智能化发展对高等教育带来的挑战与机遇,深入推进人工智能时代的教学改革与课程质量提升,学校将组织开展“AI赋能课程平台”专题系列培训。本次培训分为基础班和进阶班两期,内容各有侧重,教师可根据实际需求自主选择参训班次。具体安排如下:
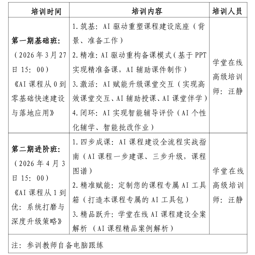
一、培训内容及安排

二、培训对象
教师或教学管理人员
三、培训形式
提供线上和线下两种培训形式。考虑到实践操作的需求,推荐参与教师选择线下培训,并请自备电脑以完成同步练习。
(一)基础班线下培训地点:重庆大学A区八教学A8114教室
(二)进阶班线下培训地点:重庆大学A区理科楼113会议室
(三)基础班、进阶班线上培训入口:

完成绑定身份后,可通过扫码上方二维码参与线上培训。
四、培训前准备
(一)培训报名
因线下培训教室座位有限,请拟参加线下培训的教师扫描对应场次的报名二维码完成登记。

(二)雨课堂身份绑定、扫码进入培训班
培训前请前往“雨课堂”公众号进行身份绑定。操作步骤:关注“雨课堂”微信公众号 → 点击【更多】→ 选择【身份绑定】→ 选择【重庆大学课程平台】→ 输入学校统一身份认证系统的账号和密码 → 完成绑定。(注:已绑定身份的教师可直接微信扫码进入培训班级。)
(三)下载安装
请在笔记本电脑上提前下载安装雨课堂最新版(6.3.2版本):下载路径-雨课堂官网:www.yuketang.cn

(四)文档准备
(1)准备至少一份日常授课用的PPT。
(2)准备至少一份课程相关的文档:讲义、论文、讲稿均可。
五、联系人及联系方式
周老师:65113315
本科生院
2026年3月25日